Rice Method For Meniscus Tear

Rice Method For Meniscus Tear

Experiencing a knee injury, particularly a meniscus tear, can be an incredibly painful and disruptive event in your daily life. Whether you are an athlete, a weekend warrior, or someone who simply enjoys an active lifestyle, the sudden onset of sharp pain, swelling, and stiffness in the knee can be overwhelming. One of the most immediate and effective ways to manage the acute symptoms of this injury is through the Rice Method for Meniscus Tear. This time-tested protocol is widely recommended by physical therapists and medical professionals as the gold standard for immediate first-aid care, helping to reduce inflammation, minimize pain, and protect the joint from further damage during the initial hours and days following the injury.

Understanding the Meniscus and Why It Tears

The meniscus is a C-shaped piece of tough, rubbery cartilage that acts as a shock absorber between your shinbone (tibia) and your thighbone (femur). You have two menisci in each knee joint, and they play a critical role in distributing weight and stabilizing the knee. A meniscus tear often occurs due to sudden twisting or rotating of the knee, especially when the foot is planted firmly on the ground while the rest of the leg is in motion. Common symptoms include a popping sensation at the time of injury, pain, swelling, and a feeling that the knee is "locking" or giving way.

When you suspect a tear, the primary goal is to manage the inflammatory response. This is where the Rice Method for Meniscus Tear becomes essential. R.I.C.E. stands for Rest, Ice, Compression, and Elevation. By following this protocol, you can effectively manage the swelling that often causes secondary pain and restricts your range of motion.

Breaking Down the R.I.C.E. Protocol

The Rice Method for Meniscus Tear is not merely about resting; it is a systematic approach to injury management. Here is how you can implement each step effectively to support your healing process:

  • Rest: This is the most crucial step. Immediately stop the activity that caused the pain. Avoid putting weight on the injured knee to prevent worsening the tear. Depending on the severity, you may need crutches for the first few days.
  • Ice: Applying cold therapy is vital for reducing inflammation and numbing the area to provide pain relief. Apply an ice pack or a bag of frozen peas wrapped in a thin towel to the affected area for 15–20 minutes every two to three hours.
  • Compression: Using an elastic bandage or a specialized knee compression sleeve helps to minimize swelling by preventing the accumulation of fluid in the joint space. Ensure the wrap is snug but not so tight that it cuts off circulation.
  • Elevation: Keeping your knee elevated above the level of your heart helps gravity assist in draining excess fluid away from the injury site, which significantly reduces throbbing and swelling.

⚠️ Note: Always place a thin cloth between the ice pack and your skin to prevent ice burns or frostbite. Avoid using heat during the first 48 hours, as it can increase blood flow and exacerbate swelling.

Comparison of Immediate Management Strategies

Action Purpose Recommended Duration
Rest Prevents further structural damage 24–72 hours initially
Ice Controls pain and inflammation 15–20 mins per session
Compression Limits swelling/edema Throughout the day
Elevation Drains excess fluid via gravity Whenever sitting or lying down

When to Seek Professional Medical Care

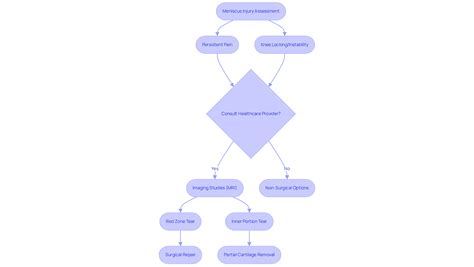
While the Rice Method for Meniscus Tear is an excellent first-line defense, it is not a cure for structural damage. A meniscus tear cannot heal on its own if the blood supply to the area is insufficient, which is common in the central part of the meniscus. You must consult an orthopedic specialist if you notice any of the following "red flag" symptoms:

  • Your knee remains locked in a specific position and you cannot straighten it.
  • There is persistent instability, making you feel as though your knee will collapse during routine walking.
  • The swelling does not improve after 48 to 72 hours of dedicated R.I.C.E. therapy.
  • You experience numbness, tingling, or significant discoloration in the lower leg or foot.

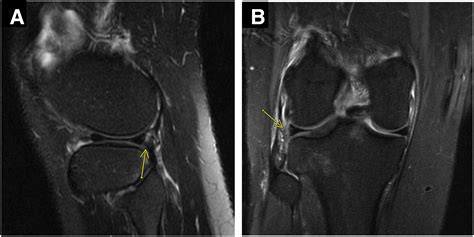
Professional diagnosis often involves a physical exam and imaging tests, such as an MRI, to determine the size and location of the tear. Depending on the results, your doctor may suggest physical therapy to strengthen the muscles surrounding the knee or, in more severe cases, arthroscopic surgery to repair or trim the torn cartilage.

Integrating Rehabilitation and Recovery

After the initial inflammation has subsided through the consistent application of the Rice Method for Meniscus Tear, the focus should shift toward rehabilitation. Gentle, controlled movement is necessary to prevent stiffness and muscle atrophy. Physical therapy is the cornerstone of long-term recovery. A qualified therapist will guide you through exercises designed to restore your range of motion, improve your balance, and build strength in your quadriceps and hamstrings, which ultimately stabilizes the knee joint.

Incorporating low-impact activities like swimming or stationary cycling can help maintain cardiovascular fitness without placing excessive stress on the meniscus. Consistency is key; skipping your rehabilitation exercises can lead to long-term joint instability and chronic pain. Remember that recovery is a marathon, not a sprint. Even after the pain disappears, continuing with your strength training program will ensure that your knee remains resilient against future injuries.

Ultimately, the Rice Method for Meniscus Tear serves as the vital foundation for your recovery journey. By prioritizing immediate rest, controlling inflammation with ice and compression, and allowing your body to begin the natural healing process through proper elevation, you set the stage for a smoother rehabilitation. While this protocol is highly effective for managing acute symptoms, it is always important to transition into a professional physical therapy program to restore full functionality. Listen to your body throughout the healing phases, avoid rushing back into high-impact activities too soon, and maintain a consistent approach to your exercises. Taking these proactive steps will help you protect your knee joint, manage pain effectively, and work toward regaining your strength and mobility for the long term.

Related Terms:

  • rice method for injury relief
  • meniscus tear treatment steps
  • orthopedic meniscus tear
  • meniscus tear treatment exercises
  • rice for injury recovery
  • rice method for pain relief