Prp Injection For Face

Prp Injection For Face

In the quest for radiant, youthful skin, the beauty industry has evolved beyond invasive surgeries and harsh chemical peels. Among the most popular, scientifically backed treatments currently dominating the aesthetic landscape is PRP injection for face, often referred to as the "vampire facial" or "vampire facelift." This innovative procedure harnesses the natural healing power of your own blood to stimulate collagen production, improve skin texture, and reduce the appearance of fine lines. By focusing on biological regeneration, PRP therapy offers a sophisticated approach to anti-aging that feels both personalized and deeply effective.

Understanding PRP Injection for Face: What It Is

Platelet-Rich Plasma (PRP) therapy is a medical procedure that involves drawing a small amount of your blood, processing it in a centrifuge to isolate the platelets and growth factors, and then re-injecting this concentrated plasma into specific areas of the face. Platelets are essential components of your blood that facilitate healing and tissue repair. When injected back into the dermis, these growth factors jumpstart the body’s natural regenerative processes.

Unlike dermal fillers that provide immediate volume via synthetic substances, PRP injection for face acts as a bio-stimulator. It works gradually by encouraging the skin to repair itself from the inside out, making it an excellent choice for those seeking a more natural look.

The Science Behind PRP Therapy

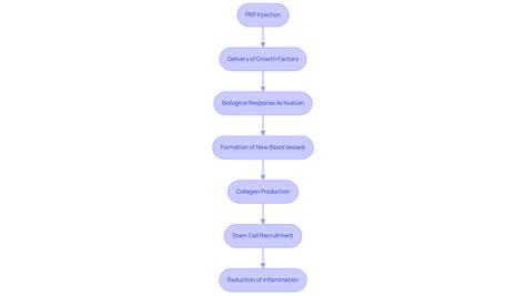
The efficacy of PRP lies in the concentration of platelets. Platelets contain high levels of bioactive proteins, including:

  • Platelet-Derived Growth Factor (PDGF): Stimulates cell division and collagen synthesis.
  • Transforming Growth Factor-Beta (TGF-β): Promotes tissue regeneration and wound healing.
  • Vascular Endothelial Growth Factor (VEGF): Encourages the formation of new blood vessels, enhancing skin radiance.

When these growth factors are released into the skin, they communicate with fibroblasts—the cells responsible for producing collagen and elastin—signaling them to ramp up production. The result is firmer, smoother, and more vibrant skin over a period of weeks to months.

Benefits of PRP for Facial Rejuvenation

Patients opt for PRP injection for face procedures for a variety of reasons, ranging from preventative care to addressing mature skin concerns. The primary benefits include:

  • Improved Skin Texture: It helps smooth out rough skin surfaces and minimizes pore size.
  • Fine Line and Wrinkle Reduction: By increasing collagen density, the treatment fills in fine lines naturally.
  • Scar Healing: It is highly effective for reducing the appearance of acne scars and hyperpigmentation.
  • Enhanced Skin Tone: It helps brighten dull complexions by improving circulation and cell turnover.
  • Natural Results: Because it uses your own blood, there is virtually no risk of allergic reaction or rejection.
Feature PRP Injection for Face Traditional Fillers
Composition Autologous (Your own blood) Synthetic (Hyaluronic Acid, etc.)
Primary Goal Regeneration/Collagen Building Immediate Volume/Contouring
Results Timeline Gradual (4–8 weeks) Immediate
Longevity Long-lasting (collagen growth) Temporary (6–18 months)

The Procedure: Step-by-Step

Knowing what to expect can ease any anxiety associated with the treatment process. The PRP injection for face procedure is relatively quick, usually taking between 45 to 60 minutes.

  1. Blood Draw: A medical professional draws a small vial of blood, similar to a routine lab test.
  2. Centrifugation: The vial is placed in a centrifuge, which spins at high speed to separate the platelet-rich plasma from red blood cells.
  3. Preparation: The skin is cleansed and a topical numbing cream is applied to ensure comfort.
  4. Injection or Microneedling: The plasma is either injected into deep wrinkles or used in conjunction with microneedling to penetrate the skin’s surface.

💡 Note: While the procedure is generally well-tolerated, some patients may experience mild redness, swelling, or minor bruising for 24 to 48 hours post-treatment. It is recommended to avoid heavy sun exposure and strenuous exercise immediately following the session.

Who is the Ideal Candidate?

While PRP injection for face is safe for most skin types, it is particularly beneficial for individuals showing early signs of aging or those looking to improve skin quality without surgery. It is an excellent option for patients who:

  • Want to avoid synthetic chemicals or toxins.
  • Have mild to moderate skin laxity.
  • Are looking to improve the texture of acne-scarred skin.
  • Have a generally healthy immune system and blood profile.

It is important to consult with a board-certified dermatologist or aesthetic specialist to determine if this treatment aligns with your specific skincare goals.

Optimizing Your Results

To maximize the benefits of your PRP injection for face, consistency and aftercare are vital. Most practitioners recommend a series of three treatments spaced about four to six weeks apart to achieve optimal collagen stimulation. Additionally, integrating a solid skincare regimen—including a high-quality sunscreen, vitamin C serum, and hydration—can help protect the new collagen being produced by the body. Maintaining a healthy lifestyle with adequate hydration and nutrition also supports the skin’s natural healing abilities.

Safety and Considerations

Because the procedure utilizes your own plasma, the safety profile of PRP is excellent. The risk of adverse reactions is minimal since there is no risk of the body rejecting the material. However, it is essential to have the procedure performed by a licensed professional in a clean, clinical environment. They will ensure that the blood is drawn and processed under sterile conditions, minimizing the risk of infection or contamination.

💡 Note: Patients with active skin infections, clotting disorders, or certain autoimmune conditions should disclose their full medical history to the practitioner before proceeding with any facial rejuvenation treatments.

Embracing the potential of regenerative medicine through PRP therapy offers a transformative experience for those looking to rejuvenate their skin authentically. By leveraging your body’s inherent capacity to heal and regenerate, you are not just masking signs of aging; you are actively encouraging your skin to rebuild itself. With a series of treatments, you can expect a visible shift toward a more vibrant, resilient, and youthful complexion. Whether you are addressing fine lines, uneven texture, or simply aiming for a more refreshed appearance, this scientifically grounded approach continues to prove itself as a cornerstone of modern, non-surgical beauty enhancement. As with any aesthetic procedure, selecting an experienced provider and maintaining a long-term skincare strategy will ensure that you achieve the most natural and lasting results possible.

Related Terms:

  • is prp effective for face
  • prp before and after face
  • prp under eyes side effects
  • is prp worth it
  • prp injection for skin rejuvenation
  • is prp safe for face