How To Lose Boob Fat

How To Lose Boob Fat

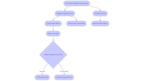
Many individuals seek effective ways to change their body composition, and a common area of focus is the chest. If you are wondering how to lose boob fat, it is important to understand that spot reduction—the idea that you can burn fat in one specific area through targeted exercises—is a myth. Breast tissue consists of fat, glandular tissue, and connective ligaments. Because you cannot choose where your body burns fat first, the most effective approach is a comprehensive strategy that promotes overall fat loss. By combining a calorie-controlled diet, cardiovascular exercise, and strength training, you can reduce your total body fat percentage, which will eventually lead to a decrease in breast size.

The Science Behind Fat Loss

A diagram illustrating overall fat loss vs spot reduction

To understand how to lose boob fat, you must first accept that your body functions as a single unit when it comes to burning energy. When you consume fewer calories than you burn, your body taps into its stored fat reserves to use as fuel. Genetics, hormonal balance, and age heavily influence where your body chooses to pull those fat stores from first. For many people, the chest is a reservoir for fat storage, and it may be one of the last places to slim down during a weight loss journey.

Instead of focusing solely on the chest, you should aim for a healthy, sustainable body transformation. Consistency in your routine is more important than intense, short-term efforts. Below is a breakdown of the core components required for effective fat reduction.

Nutrition for Reducing Overall Body Fat

A variety of healthy foods including vegetables, lean proteins, and whole grains

Nutrition is the most significant factor in weight loss. You cannot out-train a poor diet. To create the necessary calorie deficit to burn fat, you must focus on high-quality, nutrient-dense foods that keep you satiated while lowering your overall caloric intake.

  • Prioritize Protein: Protein helps maintain muscle mass, which keeps your metabolism high, and keeps you feeling full for longer periods.
  • Increase Fiber Intake: Vegetables, fruits, and whole grains are high in fiber, which aids digestion and promotes satiety.
  • Minimize Processed Foods: High sugar, refined carbohydrates, and unhealthy fats often lead to weight gain and bloating.
  • Stay Hydrated: Drinking plenty of water is essential for metabolic function and helps prevent overeating.

The table below provides a quick comparison of dietary habits that support fat loss versus those that hinder progress:

Focus Area Supportive Habit Hindering Habit
Calorie Source Whole, unprocessed foods Sugar-laden, refined foods
Hydration Water and herbal tea Sugary sodas and alcohol
Meal Structure High protein, fiber-rich meals Skipping meals followed by bingeing

💡 Note: Aim for a modest calorie deficit of 300–500 calories per day to ensure healthy, sustainable weight loss rather than drastic, unsustainable restrictions.

The Role of Cardiovascular Exercise

A person running or cycling to represent cardiovascular health

Cardio is an excellent tool for increasing the number of calories you burn, which helps accelerate the fat loss process. While cardio does not directly target breast fat, it helps lower your overall body fat percentage, which is the only way to reduce breast size naturally.

  • HIIT (High-Intensity Interval Training): These short bursts of intense activity followed by brief rest periods are highly efficient at burning calories both during and after the workout.
  • Steady-State Cardio: Activities like brisk walking, swimming, or cycling are great for long-term health and consistent calorie expenditure.
  • Consistency: Aim for at least 150 minutes of moderate-intensity or 75 minutes of vigorous-intensity aerobic activity per week.

Strength Training to Sculpt and Tone

A person using resistance bands or dumbbells for strength training

While you cannot spot-reduce fat, you can strengthen the pectoral muscles located underneath the breast tissue. Strengthening these muscles can improve your posture, making your chest appear more lifted and toned as you lose fat.

  • Push-ups: One of the most effective exercises for the chest, shoulders, and triceps.
  • Chest Press: Whether using dumbbells or a barbell, this exercise directly targets the pectoral muscles.
  • Chest Flyes: Excellent for isolating the pectoral muscles and improving muscle definition.

💡 Note: Do not fear heavy lifting. Strength training increases your resting metabolic rate, meaning your body burns more calories even while you are at rest.

Addressing Hormonal Factors and Lifestyle

Sometimes, efforts to lose fat are hampered by factors beyond diet and exercise. Hormonal imbalances—often related to conditions like PCOS (Polycystic Ovary Syndrome) or thyroid issues—can make fat loss difficult. Additionally, high stress levels increase cortisol, a hormone that encourages the body to store fat, particularly around the midsection and sometimes the upper body.

  • Prioritize Sleep: Lack of sleep disrupts hormones that regulate appetite and fat storage. Aim for 7–9 hours of quality sleep per night.
  • Manage Stress: Techniques like meditation, yoga, or deep breathing can lower cortisol levels, facilitating a better environment for fat loss.
  • Consult a Professional: If you are doing everything right but still not seeing results, it may be time to consult a doctor to check for underlying hormonal issues.

Achieving your goals requires a patient, holistic approach rather than seeking immediate results through impossible shortcuts. By focusing on a sustainable calorie deficit, incorporating regular cardiovascular exercise to boost energy expenditure, and engaging in strength training to improve posture and muscle tone, you create the best possible conditions for your body to reduce fat naturally. Remember that genetics play a significant role in where you store and lose fat, so focus on being the healthiest version of yourself rather than adhering to rigid expectations. Consistency over time, combined with healthy habits that you can maintain for life, remains the most reliable strategy for achieving your desired body composition.

Related Terms:

  • How to Lose Chest Fat
  • Chest Fat Loss
  • Lose Belly Fat
  • Lose Arm Fat
  • Workouts to Lose Chest Fat
  • Reducing Belly Fat